Multidisciplinarietà e Specializzazione
I nostri valori

Integrità
La nostra parola è il nostro legame. Facciamo ciò che diciamo. Viviamo il nostro lavoro secondo i più alti standard di equità e comportamento etico.

Rispetto
Lavoriamo duro in ogni progetto che intraprendiamo per guadagnare la fiducia e il rispetto dei nostri partners.

Cultura dinamica
Cerchiamo costantemente nuove opportunità per imparare, migliorare e aggiungere valore.
E' disegnato per ottenere il massimo del potenziale da ognuno dei nostri collaboratori■
CdA & Management
Il Consiglio di Amministrazione (CdA) controlla la gestione e le operazioni della società. Esso garantisce che i principi di buon governo societario siano garantiti.
Il Presidente e l'Amministratore Delegato si occupano della gestione corrente della società in conformità alle istruzioni e ai regolamenti stabiliti dal Consiglio di amministrazione.
ACOS SA ha deciso di strutturare il CdA e il Consiglio di Direzione cercando di ottenere un buon equilibrio tra esperienze professionali diverse.

Udo Oppliger

Giovanni Fusini
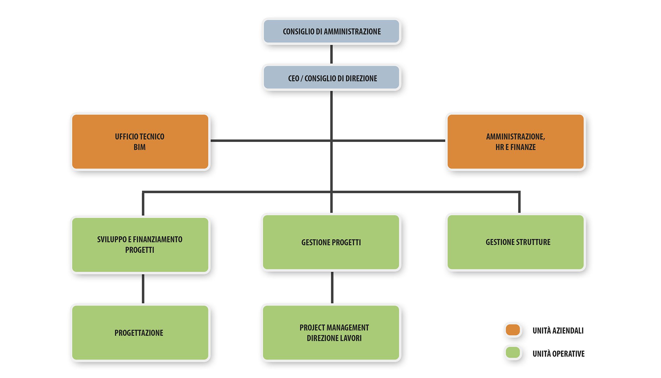
Organigramma
ACOS SA è governata dal Consiglio di Amministrazione, dal Presidente e dall'Amministratore Delegato e da altri membri del Consiglio di Direzione.
Le attività di ACOS SA sono basate su business units locali con una buona conoscenza dei rispettivi mercati, clienti e fornitori per le 3 aree di business:
- Sviluppo Progetti
- Gestione Progetti
- Gestioni Strutture

